PCT国际专利申请全攻略:步骤详解与注意事项
标题:PCT国际专利申请全攻略:步骤详解与注意事项
<h2>什么是PCT国际专利申请?</h2>
<p>PCT国际专利申请(Patent Cooperation Treaty)是一种国际专利申请程序,旨在简化专利申请过程,使发明人在多个国家或地区申请专利变得更加便捷。通过PCT申请,发明人可以在一个国家提交一份国际申请,然后在一定期限内选择进入特定的国家或地区进行实质审查。</p>
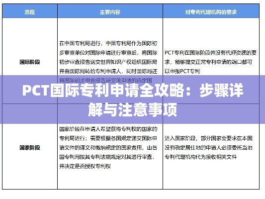
<h2>PCT国际专利申请的步骤</h2>
<p>以下是PCT国际专利申请的基本步骤:</p>
<ol>
<li><strong>准备申请文件</strong>:包括发明说明书、权利要求书、摘要、说明书附图等。这些文件需要用英文撰写,因为PCT申请的语言是英语。</li>
<li><strong>选择国际申请代理</strong>:虽然PCT申请可以在任何国家提交,但选择一个熟悉国际专利法律和程序的代理机构可以大大提高申请的成功率。</li>
<li><strong>提交国际申请</strong>:将准备好的申请文件提交给国际专利机构,如世界知识产权组织(WIPO)。</li>
<li><strong>缴纳费用</strong>:根据申请的国家或地区,需要缴纳相应的费用,包括申请费、检索费和翻译费等。</li>
<li><strong>等待国际检索报告</strong>:提交申请后,国际检索单位会对申请进行检索,并出具国际检索报告。</li>
<li><strong>进入国家阶段</strong>:在规定的期限内,申请人可以选择将PCT申请进入特定的国家或地区,并按照该国家或地区的专利法要求提交相应的文件和费用。</li>
<li><strong>国家审查</strong>:进入国家阶段后,申请人需要按照各国专利法的要求,提交实质审查请求,并接受各国的专利审查。</li>
<li><strong>授权和维持</strong>:如果申请在所有选择的国家都通过审查,将被授权为专利,并需要按照各国的要求缴纳维持费以保持专利的有效性。</li>
</ol>
<h2>注意事项</h2>
<p>在进行PCT国际专利申请时,以下注意事项至关重要:</p>
<ol>
<li><strong>时间限制</strong>:PCT申请自申请日起有30个月的期限,在此期间可以选择进入国家阶段。</li>
<li><strong>语言要求</strong>:PCT申请文件必须使用英语撰写,除非申请人在申请时指定了其他语言。</li>
<li><strong>费用</strong>:PCT申请涉及的费用较高,包括申请费、检索费、翻译费和国家阶段的费用等。</li>
<li><strong>保密性</strong>:PCT申请在进入国家阶段之前是保密的,一旦进入国家阶段,相关信息将公开。</li>
<li><strong>专利性评估</strong>:在提交PCT申请之前,建议进行专利性评估,以确保申请的发明具有新颖性、创造性和实用性。</li>
</ol>
<h2>总结</h2>
<p>PCT国际专利申请是一个复杂的过程,需要申请人具备一定的专业知识。通过遵循上述步骤和注意事项,申请人可以增加申请成功的可能性。然而,考虑到PCT申请的专业性和复杂性,建议寻求专业的专利代理机构的帮助,以确保申请的顺利进行。</p>转载请注明来自无锡市先进制造产业知识产权运营服务平台,本文标题:《PCT国际专利申请全攻略:步骤详解与注意事项》
百度分享代码,如果开启HTTPS请参考李洋个人博客













苏ICP备2021053023号-1